Zero Retries 0072
2022-11-11 - Surface Mount NinoTNC In Development, HamPi Ported to Inovato Quadra, FreeDV Joins Software Freedom Conservancy
Zero Retries is an independent email newsletter about technological innovation in Amateur Radio, for a self-selecting niche audience. It’s free (as in beer) to subscribe.
Steve Stroh N8GNJ, Editor
Jack Stroh, Late Night Assistant Editor Emeritus
In this issue:
- Request To Send
- Surface Mount NinoTNC In Development
- HamPi Ported to Inovato Quadra
- FreeDV Joins Software Freedom Conservancy
- ZR > BEACON
- Feedback Loop
- Join the Fun on Amateur Radio
- Closing The Channel
It’s Veterans Day (US) and Remembrance Day (Canada)
Thank You! to all you veterans - the US and Canada and all the other democracies in the world would not be the countries they are without your service, and sometimes ultimate sacrifice.
Request To Send
My first draft of this week’s RTS was a bit… dour, and thus was scrapped. Very generally, it was a grouchy screed that we in Amateur Radio aren’t regularly, aggressively, proudly promoting to society at large the technological innovation that is occurring in Amateur Radio. In fairness, we do some. One example, of course, is that you’re reading Zero Retries. Another is the AMSAT Journal which regularly discusses new Amateur Radio satellites that are being built by organizations worldwide. Another is that the TAPR Packet Status Register (PSR) reports on progress on innovative TAPR projects. ARDC gives occasional updates on innovative projects they have funded with grants. There are publications about video in Amateur Radio, low power operations (QRP), as well as ample video channels, podcasts, etc.
Thus, if you’re motivated, and have some idea of where to look (as I do for Zero Retries), you do see the technological innovation that is occurring in Amateur Radio.
But, there are three problems with the way we’re doing it currently.
First, those reports are “preaching to the choir”. AMSAT Journal articles are only known to AMSAT members and / or those interested in Amateur Radio satellite communications. Ditto TAPR PSR articles are targeted to TAPR members.
Second, those reports are not only directed at their target readership, but “silo’ed” into their respective niches of Amateur Radio, such as satellite operation, data operation, low power operation, etc.
Third, and most critical, those reports are typically hidden behind paywalls as a member benefit (TAPR is a notable, laudable exception). Thus, not only are such reports hard to find in general, and largely unknown outside their niches, but when they are found and known… they can’t be read / seen except by paying an annual membership fee.
Thus, while we in Amateur Radio doing considerable technological innovation… that technological innovation is usually, effectively invisible to society at large.
That… is a problem.
One solution that occurred to me is perhaps we need a new international project, or even an organization, whose primary goal is to promote the technological innovation occuring in Amateur Radio - essentially… a “marketing” organization. Such a project / organization would have two primary tenets:
- No “silo’ing. All / any modes, organizations, and nationalities. If a subject showcases technological innovation and Amateur Radio, it should be mentioned.
- Open access content - it has to be accessible by all, anywhere, at no cost.
While it’s far from a perfect “fit” for the above, perhaps TAPR could be a vehicle for the above1.
- TAPR was founded on technological innovation in Amateur Radio - it’s literally in the DNA of the organization. In fact, Amateur Radio (and communications technology in general) has caught up with TAPR's focus on digital communications technology as all communications are now digital communications (or if using legacy modes, enabled by digital techniques).
- TAPR embraces open access, not only in its content, but also in its products and projects.
- TAPR embraces international participation.
- TAPR not only has a newsletter but also is the primary sponsor of the well-regarded and influential annual Digital Communications Conference.
- TAPR has even waded into regulatory issues in Amateur Radio with the US Federal Communications Commission (which is sorely needed, again, in this era).
Sometimes, instead of creating something from scratch, you have to use the tools you have available to you and adapt them to accomplish a new task. TAPR is here, now.
I recently received my renewal notice for TAPR membership, and not only will I renew my TAPR membership, but I think it’s time that I became involved in TAPR’s activities again. I recommend to Zero Retries readers to, at a minimum, join, renew, or restart TAPR membership, and consider joining me in getting more actively involved with TAPR.
de Steve N8GNJ
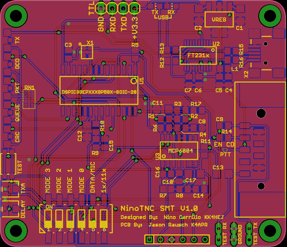
Surface Mount NinoTNC In Development
Jason Rausch K4APR on the ninotnc mailing list:

I have been working on a surface mount version of the NinoTNC with Nino’s permission. I currently have ten test boards on the way. I also have parts on the way to build all ten. However, I need to get a couple initially built so I can get them to Nino for his testing/approval. If that all works out and the units test out working 100%, I plan to make the remainder of the small batch available to anyone interested. This will help me recoup some of my initial expense and also go towards another larger batch of units. The price on these first units will be $50 each. With a larger batch, I hope I can get that down a bit, but with parts becoming scared everyday, it could go up. No promises. As for size and form factor, they are sized to fit directly on a Raspberry Pi 2/3/4 and will not overhang or interfere with the ethernet/USB connectors. It's basically the same size/footprint of a duplex MMDVM board. LED's, Test button and adjustment pots all face to the "front" (the end with the microSD slot) and the opposite end has a mini USB and DB9 female connector. You just have to make sure the stand-offs you use set the modem board high enough to clear the ethernet/USB connectors.
The only major change is that Nino asked me to remove two the DIP switches that were never/rarely used. He felt it made sense to remove them for space, but the solder pads to use those removed functions are still there, in case you need them. All six DIP switches have been combined into a single unit. In the process of sourcing parts, the Microchip USB interface IC has become nearly impossible to get and even worse for the SMT version. We decided to replace that with the FTDI FT23x. I had already been working with this on a few of my own products, so I had that part all ready to drop into the NinoTNC design. However, just today I found out that Mouser (who was sitting on thousands a week ago) are now sold out. I have found a source at Newark, but at nearly $1 more each and that's even at buying in the 100 or more quantity. This is what I meant about the price fluctuating as we get closer to making this available. Since we went with the FTDI, that should improve out-of-the-box OS compatibility and FTDI has two pins defaulted for driving status LED's, so I added those to the board, as well. I like to know what my USB port is doing ;o)
Anyways, please let me know if you would be interested in picking up a unit when they become available. I would definitely like to know what the potential demand for these could be.
K4APR is the proprietor of RPC Electronics, LLC. For context, the NinoTNC is a project of Terrestrial Amateur Packet Radio Network (TARPN). “Nino” is Nino Carrillo KK4HEJ, creator of the NinoTNC. NinoTNC is a current generation “KISS” TNC with numerous innovative features including multiple over-the-air speeds and the option of a new Forward Error Correction (FEC) technique. Currently, NinoTNCs are offered as a through-hole circuit board and programmed processor and it’s left to the buyer to source all the individual components (made easier with a Bill of Materials from Digi-Key and other vendors). Christopher Newton W4CSN buys NinoTNC kits and components in bulk, builds them, and sells assembled and tested units.
I think a surface mount component assembled (and, presumably, tested) NinoTNC would make the NinoTNC more accessible and more widely used. There’s a place for audio interface (“sound card”) modems such as the SignaLink USB, DRA Series, and DRAWS, but there are numerous use cases for “just packet radio” plug and play units like the NinoTNC.
HamPi Ported to Inovato Quadra
Dave Slotter W3DJS on the HamPi mailing list:
The following is assembled from several messages from W3DJS.
HamPi now supports the Inovato Quadra $29 single board computer running Armbian Linux!
Now HamPi / HamPC users have a third platform they can use -- and one that is actually capable of being purchased ... And at an affordable price!
HamPi on the Inovato Quadra is now renamed to HamIQ.
Disclaimer: I have no business relationship with Inovato. I've never spoken to them, outside of ordering one a month or so ago. I do not financially benefit from HamPi support of the platform.
You may now download theHamPi for Inovato QuadraHamIQ image at SourceForge at: https://sourceforge.net/projects/hampi/files/2022-11%20Release/ . Use BalenaEtcher to flash it to a micro SD card and insert into the Quadra and turn on the power. Should “just work”.
This 3.1.1b1 image was demonstrated at Stone Mountain Hamfest 2022 (last weekend) and while I showed off Flrig, WSJT-X and Hamclock, very little testing has been performed so far. In fact, I just found my first two bugs. First, the documentation hasn't been copied to the desktop, and second, I unintentionally left my SSH authorized key file behind. (It was 2:30 in the morning and I was quite beat.) If you want to be sure of "security", then remove the ~/.ssh directory completely. I will fix this in the next release.
What I do notice is that when you boot up the first time, it can take up to 2 - 3 minutes to get control of the mouse pointer. I don't know if that is just me, or if others will experience it as well. I want to underscore this is not a fast computer.
(One day later…)
Quadra Image version 3.1.1b2 uploaded to SourceForge at https://sourceforge.net/projects/hampi/files/2022-11%20Release/
It fixes the issues I mentioned last night in my prior message.
HamPi is a collection of open source applications for Amateur Radio that have been ported to Linux. W3DJS assembles those applications into a single image for easy use. Since they’re pre-installed, they’re easier to use for those that aren’t “Linux natives”. Originally HamPi was only supported on the Raspberry Pi and its native Linux distribution, Raspberry Pi OS, but recently HamPi has been ported to run on PCs (running Linux) - HamPC. Now W3DJS has ported HamPi to the Inovato Quadra mentioned in Zero Retries 0070. It’s notable that W3DJS has ported HamPi to the native Armbian Linux already installed on the Quadra.
The “big deal” about this announcement is that HamPi was growing in popularity until Raspberry Pi computers became unobtanium. For the moment, the Inovato Quadra is somehow an exception to the worldwide components shortage and as I write this, remains available for purchase. They apparently have ample supply - when I ordered my units a few weeks ago, they had a max order quantity of 6, which has been updated to max order quantity of 10. Thus, for $30, you can experiment with HamPi on a small, dedicated Linux computer. One neat feature of the Quadra is that it runs on 5V, so it’s easy to run off your shack 12V supply with a simple 12V to 5V adapter.
W3DJS clarified a point of confusion that by inserting a MicroSD card into the Quadra and rebooting, the Quadra will boot from and run from the SD card to run HamIQ. Transferring the HamIQ image to the Quadra’s built-in solid state disk requires a bit of Linux-fu, not a normal part of HamIQ.
FreeDV Joins Software Freedom Conservancy
Moneer Salem K6AQ on the digitalvoice mailing list:
We're excited to report that the FreeDV project has joined the Software Freedom Conservancy! Software Freedom Conservancy (SFC) is a 501(c)3 organization dedicated to advocating for free and open source software (FOSS), including defending the right to repair, improve and reinstall software. Through this partnership, we hope to unlock additional resources that will help accelerate development of FreeDV and increase the adoption of open source speech codecs such as Codec2.
As part of this effort, we have also formed a Project Leadership Team, consisting of the following individuals:David Rowe (VK5DGR)Mooneer Salem (K6AQ)Wojciech Kaczmarski (SP5WWP)Walter Holmes (K5WH)Mel Whitten (K0PFX)Brian Morrison (G8SEZ)
More information about SFC (along with ways to contribute to them if desired) can be found on their website at
https://sfconservancy.org/
While FreeDV and Codec2 originated in Amateur Radio, they have implications beyond Amateur Radio. Because FreeDV and Codec2 are open source and not encrypted, they could conceivably be implemented in equipment for other radio services such as CB, FRS, MURS, etc. as a more robust digital voice modulation. It would be… interesting… to see hobbyist projects developed for portable radios that use FreeDV and Codec2. Oh, wait… that’s already being done in Amateur Radio via OpenRTX which uses the M17 protocol which incorporates Codec2.
It’s cool to see open source projects like this get organized and “plugged in” to bigger open source ecosystems like SFC. “Open Source” sounds wonderful at first glance, but the reality of Open Source is that just like proprietary software, it’s work - hours and hours of coding, testing, collaboration, management, documentation, etc. Open Source kind-of works because a lot of that labor is a labor of love. But, sometimes, continued progress requires dedicated effort, and at that point it’s basically a job and requires income to maintain shelter, eating, etc. That’s where organizations like SFC come in to help create a financial support base for Open Source projects.
My thanks to Peter Dahl WA7FUS for spotting this.
ZR > BEACON
- AntRunner Dual-axis Antenna Rotator
I found this dual-axis antenna rotator through a mention of this GitHub repository - https://github.com/wuxx/AntRunner (software) which linked to the product page at https://www.tindie.com/products/johnnywu/the-antrunner-rotator/. While it’s not inexpensive at $325 nor weather sealed, it’s lightweight, can be battery powered, and doesn’t require a dedicated controller. Thus it’s viable to use for portable Amateur Radio (and other) satellite operation.
AntRunner is a portable antenna rotator designed and made by Muse Lab. It features 360 degree azimuth and 180 degree elevation and supports to install various types of antennas (usually Yagi antennas). You can control antenna system's positioning and keep tracking satellites in real time with corresponding open source application which is available on Windows/Linux/Mac/RaspberryPi/Android. The application can communicate with the rotator via wired (serial port) or wireless (Wifi 2.4G). The AntRunner rotator can be powered by a 12V battery or by a fast charging power bank with a 12V fast charging trigger cable. It’s easy to carry as its weight is relatively light and very convenient for space communication in the wild for HAM.
- I encountered another neat reminder that Amateur Radio today stands on the shoulders of our predecessors. In the December 1931 issue of Radio-Craft magazine (which I recently donated [shipped] to Digital Library of Amateur Radio & Communications) - 1 Lb. Radio Transmitter Ascends 10 Miles. The actual title of the article (page 333) is U.S. Signal Corps BALLON RADIO - The one pound transmitter illustrated in the center photograph ascends to a height of 10 miles to facilitate the taking of meteorological observations.
- I really love Hackaday for making radio technology far more approachable for techies than most of what we do in Amateur Radio. (Yes, there are folks trying to make Amateur Radio “approachable”, but mostly they lapse into trying to explain arcane “Amateur Radio’isms” instead of breaking down things we do in Amateur Radio into more approachable terminology. Hackaday excels at this, and just keeps popping out neat articles like Identify That Antenna by Sight. Kudos!
- I received this notification because I’m subscribed to the QSO Today Virtual Ham Expo mailing list. I mention this here because there are a lot of Zero Retries Interesting presentations offered within QSO Today Virtual Ham Expos. Probably because they’re “online only” QSO Today Virtual Ham Expo simply does a better on video presentations than other major conferences such as ARRL and TAPR Digital Communications Conference and Hamvention.
QSO Today Virtual Ham Expo is back on YouTube - Now all of the presentations made since August 2020 at five QSO Today Virtual Ham Expos are migrating their way back to our YouTube Channel. We are uploading one to three of our 367 presentations each day. Be sure to hit Subscribe on the YouTube page to be notified when new presentations are added. Here is the link to our new channel:
https://www.youtube.com/@qsotodayvirtualhamexpo
- For a while, the Raspberry Pi 400 “computer in a keyboard” was an exception to the “unobtanium” problem plaguing all of the other models of Raspberry Pi. While the RPi 400 did provide access to the 40-pin Expansion Header like most of its brethren, it was problematic to use with expansion boards (HATs) designed for original style Raspberry Pi units. For experimentation with the Raspberry Pi 400, I purchased a 40-pin ribbon cable, but I recently found a better alternative - SparkFun Qwiic pHAT Extension for Raspberry Pi 400. It takes up a bit of room behind the Raspberry Pi 400, using this board orients Raspberry Pi expansion boards in the usual plane, allowing room for cables, etc. Actually, PiShop.US has a variety of “GPIO extension” choices.
- In Zero Retries 0064 - The “Kind of” Amateur Radio Backstory of Apple’s “Emergency SOS Via Satellite” Feature, I discussed that new feature of Apple’s newly announced iPhone 14. Apple has now disclosed additional details of the infrastructure investment required to enable that feature:
Emergency SOS via satellite on iPhone 14 and iPhone 14 Pro lineups made possible by $450 million Apple investment in US infrastructure.
Like Apple, or not, investing $450M for such a feature makes it one of those “only a company with the scale of Apple” stories.
Feedback Loop
Zero Retries 0071 - 7 Comments
My apologies to those who’ve emailed me with private feedback on recent issues of Zero Retries. I read everything you send me, but often not with a full keyboard in front of me, so substantive replies are deferred. I appreciate all feedback, and will catch up with replies soon… it’s just been an unusually busy week.
Join the Fun on Amateur Radio
If you’re not yet licensed as an Amateur Radio Operator, and would like to join the fun by literally having a license to experiment with radio technology, check out
Join the Fun on Amateur Radio for some pointers.
Closing the Channel
In its mission to highlight technological innovation in Amateur Radio, promote Amateur Radio to techies as a literal license to experiment with wireless technology, and make Amateur Radio more relevant to society in the 2020s and beyond, Zero Retries is published via email and web, and is available to anyone at no cost. Zero Retries is proud not to participate in the Amateur Radio Publishing Industrial Complex, which hides Amateur Radio content behind paywalls.
My ongoing Thanks to:
- Tina Stroh KD7WSF for, well, everything!
- Pseudostaffers Dan Romanchik KB6NU and Jeff Davis KE9V for continuing to spot, and write about “Zero Retries Interesting” items on his blog that I don’t spot on my own.
- Amateur Radio Weekly consistently surfaces “Zero Retries Interesting” stories.
- The Substack email publishing platform makes Zero Retries possible. I recommend it for publishing newsletters.
If you’re reading this issue on the web and you’d like to see Zero Retries in your email Inbox every Friday afternoon, just click:
If you’re a fellow smart person that uses RSS, there is an RSS feed for Zero Retries.
Zero Retries is on Twitter @ZeroRetries - just click:
Please tell your friends and co-conspirators about Zero Retries - just click:
Offering feedback or comments for Zero Retries is equally easy; yes, you guessed it… just click:
Email issues of Zero Retries are “instrumented” by Substack to gather basic statistics about opens, clicking links, etc. I don’t use such information in any way other than seeing that most subscribers actually do read Zero Retries.
More bits from Steve Stroh N8GNJ:
- SuperPacket blog - Discussing new generations of Amateur Radio Data Communications - beyond Packet Radio (a precursor to Zero Retries)
- N8GNJ blog - Amateur Radio Station N8GNJ and the mad science experiments at N8GNJ Labs - Bellingham, Washington, USA
Thanks for reading!
Steve Stroh N8GNJ / WRPS598 (He / Him / His)
These bits were handcrafted in beautiful Bellingham, Washington, USA on 2022-11-11.
If you’d like to reuse an article in this issue, for example for club or other newsletters, just ask. Please provide credit for the content to me and any other authors.
All excerpts from other authors or organizations, including images, are intended to be fair use.
Portions Copyright © 2021-2022 by Steven K. Stroh.
Blanket permission granted for TAPR to use any Steve Stroh content for the TAPR Packet Status Register (PSR) newsletter (I owe them from way back).
In mentioning TAPR for this (imagined) role, I’m not proposing that TAPR should not be developing new projects and become solely a “marketing” organization. ↩